테브냉 등가 회로(Thévenin equivalent circuit)
테브냉 등가는 단자 동작에 초점을 맞춘 회로 단순화 기법이다. 테브냉 등가는 선형 소자로 만든 어떤 회로도 표현해줄 수 있어 해석에 있어서 매우 가치 있는 보조 도구이다.
아래 예시를 들어보면 a와 b 사이에 복잡한 회로가 있는 구조를 전압원과 저항의 직렬 결합으로 단순화할 수 있다.
a와 b 사이에 같은 부하를 연결하였을 때 부하에 흐르는 전류와 부하 양단의 전압이 같다면 서로 등가 회로라고 볼 수 있다.

위의 그림에서 볼 수 있듯이 a와 b 단자 동작 기준으로 RL 저항 양단에 VL의 전압이 걸려 iL의 전류가 동일하게 흐른다면 왼쪽의 회로와 오른쪽 회로는 동일한 회로라고 볼 수 있다. 위의 가정을 성립하고자 할 때 전제조건이 하나 있다. 두 회로가 등가이려면 모든 부하 저항 RL에 대해서 동일 결괏값이 나와야 한다는 점이다. 이를 사용하면 VTH와 RTH값을 구하는데 도움이 될 수 있다.
테브냉 전압(VTH)
부하 저항 RL의 값을 무한히 크다고 한다면 이는 서로 연결이 되지 않은 개방 회로가 되는 것을 의미하고 이때의 값이 테브냉 전압(VTH)이다.
테브냉 저항(RTH)
이번엔 부하 저항 RL의 값을 무한히 작다고 하면 이는 서로 단락(short)된 회로가 되는 것을 의미하고 이때 a에서 b로 흐르는 전류는 다음과 같다.

이를 바꿔 적으면 아래와 같은 식이 나오고 이는 테브냉 저항(RTH)이 단락 회로 전류에 대한 개방 회로 전압의 비라는 것을 알 수 있게 해 준다.

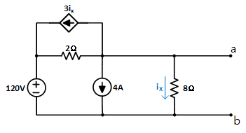
위의 이론을 참고하여 실제 간단한 회로의 테브냉 등가 회로를 구해보자.

먼저 테브냉 전압(VTH)을 구하기 위해선 Vab의 전압을 알아야 한다. Vab의 전압은 V1의 전압과 같다.
V1의 전압을 구하기 위해 KCL을 적용하면 다음과 같이 나타낼 수 있다.

이를 풀면 V1은 32V가 나오고 이 전압이 테브냉 전압(VTH)이 된다.
이젠 테브냉 저항(RTH)을 구해보자.
테브냉 저항을 구하기 위해선 a, b 단자를 short 하고 그 node로 흐르는 전류를 알아내야 한다.
short 한 회로는 다음과 같이 표현된다.

위의 회로에서 isc를 구하기 위해서 V2를 사용하여 KCL을 적용하면 다음과 같다.

V2는 16V가 나오고 이 전압을 사용해 iscs는 4A로 구할 수 있다.
isc를 알아냈으니 테브냉 저항(RTH)도 다음과 같이 구할 수 있다.

결과적으로 테브냉 등가 회로를 구해보면 아래 두 회로는 등가로 볼 수 있다.

테브냉 전압과 저항을 구해 테브냉 등가 회로를 표현하는 법을 알아보았다.
테브냉 저항을 구하는 다른 방법
테브냉 저항을 구하는데 위의 방법처럼 구할 수 있지만 구하는 다른 두 가지 방법이 있다.
개인적으로는 이 두 가지 방법을 더 자주 사용하기에 위의 방법은 원론적인 방법으로 알아두고 아래 두 가지 방법을 추가로 알아보자.
첫 번째 방법은 회로에 독립 전원만 있을 때 사용할 수 있다.
독립 전원만 있을 때 독립 전원을 불활성화 시킨 후 테브냉 저항을 구하는 방식이다.
독립 전원을 불활성화 하는 방법은 앞에서도 언급한 적이 있었다.
먼저 독립 전압원의 경우 전압원 양단을 short 하는 것이다.
독립 전류원의 경우 전류원 양단을 open 하는 것이다.
위에서 사용했던 예시 회로에 해당 내용을 적용해보겠다.

위의 회로를 보면 Rab는 RTH로 8Ω이 된다.

위의 경우는 회로에 종속 전원이 없을 때 사용할 수 있는 경우이다.
다음의 경우는 종속 전원이 있어도 사용 가능하다.
테스트 전원을 사용하여 테브냉 등가 저항을 구하는 방법이다.
위의 경우에서 Rab의 표현을 보면 ab 단자 왼쪽을 저항으로 만들었다. 이를 확장하여 다음과 같이 표현할 수 있다.

오른쪽 회로에서 VT/iT를 구하면 RT=Rab=RTH를 알 수 있게 된다.
아래 예시 회로에 적용해보며 이해해보자.

위의 예시 회로의 독립 전원을 불활성화 시키고 테스트 전원을 인가하면 다음 회로로 표현할 수 있다.

a 노드에서 KCL을 사용하면 다음과 같이 나타낼 수 있다.

이 식을 풀어보면 다음과 같이 진행할 수 있다.

이렇게 추가적인 두 가지 방법을 사용하여 테브냉 등가 저항(RTH)를 구해보았다.
테브냉 등가 회로도 다른 회로 분석 기법과 마찬가지로 많은 회로들을 접해보면서 직접 적용을 해보는 것이 이해하고 적용하는데 도움이 많이 된다.
'회로설계 공부 > 기초 회로이론' 카테고리의 다른 글
| [회로 기초] 1차 RL 회로(resistor-inductor circuit)의 자연 응답(natural response) (0) | 2022.02.23 |
|---|---|
| [회로 기초] 노턴 등가 회로(Norton equivalent circuit)에 대해 알아보자. (0) | 2022.02.22 |
| [회로 기초] 중첩(Superposition)에 대해 알아보자. (0) | 2022.02.20 |
| [회로 기초] 전원 변환(Source Transformation)에 대해 알아보자 (0) | 2022.02.19 |
| [회로 기초] 회로 해석 방법 - 망 전류법(Mesh Current Method)에 대해 알아보자 (0) | 2022.02.18 |